深圳市淳德科技有限公司
ShenZhen Chunde Technology CO.,LTD
首页
产品中心
血液运输箱
血小板运输箱
电子温控冷链运输箱
客户名单
标准及资质
售后服务
人才招聘
关于淳德
淳德咨询
标准与认证
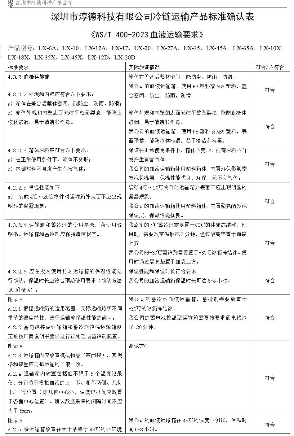
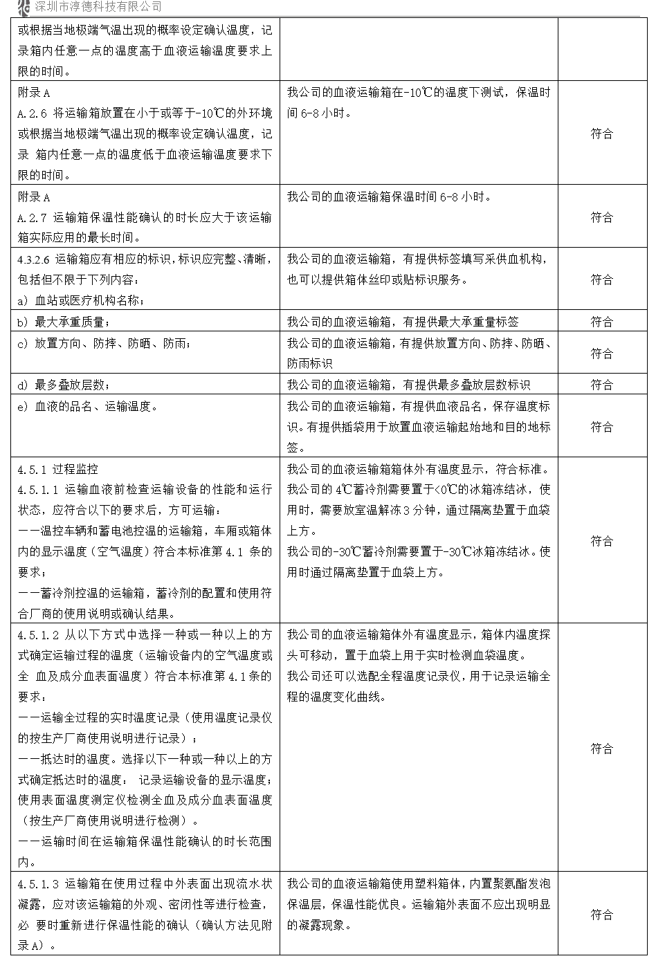
《WS/T 400-2023血液运输要求》
2025-12-23T02:46:49.560Z
荣获国家高新技术企业
2025-12-23T06:51:48.634Z
深圳市高新技术企业
2025-12-23T06:51:55.448Z
淳德CE及其他证书
2025-12-23T06:58:37.715Z
致全体经销商伙伴的感谢信
2025-12-23T07:18:08.226Z
标题
×